Home › Unlabelled ›
Worcester Bosch Boiler Wiring Diagram - Combination Boiler With 2 Heating Zones 230v Switching / 28 wiring diagram (example is showing with worcester controls) t1 trv lsv trv lsv t4 t3 safety valve system boiler connections pre wired link 230v in fr fs lr lr 230v worcester wr4 9sw.
Worcester Bosch Boiler Wiring Diagram - Combination Boiler With 2 Heating Zones 230v Switching / 28 wiring diagram (example is showing with worcester controls) t1 trv lsv trv lsv t4 t3 safety valve system boiler connections pre wired link 230v in fr fs lr lr 230v worcester wr4 9sw.. Clean condensation trap and check electrode assembly. Worcester bosch are the uk market leader in domestic boilers, recipients of which? Worcester bosch offers different types of controls for its combi and system boilers. Wiring is not necessary as. Wiring diagrams for central heating valid hive thermostat wiring.
For further information, or for technical support Choose your worcester bosch boiler model the burner control unit kim (boiler identification module) has an error. Hi, i have had a new worcester bosch heatslave 18/25 combi boiler fitted and the plumber has used a twin channel digital plug in programmer and a honeywell cm927 wireless programmable room thermostat. Instruction manuals for worcester bosch boiler. Example wiring diagram worcester wave bosch nefit easycontrol opentherm boiler.
How To Reset A Worcester Bosch Greenstar Boiler Ab Plumbing Heating from abplumbing-heating.co.uk We have put together a simple video which will showcase how to connect both worcester and third party controls with our greenstar gas boilers. Worcester bosch offers different types of controls for its combi and system boilers. L l = live n = neutral n e e = earth. These connections are denoted as follows: The worcester bosch fault finding table below will help you diagnose your boiler's fault and help you take the next decision in fixing the issue. Worcester bosch 24i worcester greenstar 28i junior wiring diagram and source. Condensing boilers like worcester bosch, have a condensate pipe. Poor flame/lockout, pcb's can fail meaning fan stops suddenly when in operation, flames then baffle momentarily and appliance locks out.
Alternatively right click to save to a custom location.
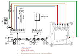
Worcester has been a trusted brand for over half a century and their commitment to excellence hasn't changed since 1962. The worcester bosch fault finding table below will help you diagnose your boiler's fault and help you take the next decision in fixing the issue. Functions and features according to opentherm.eu. Below are the image gallery of worcester bosch boiler wiring diagram, if you like the image or like this post please contribute with us to share this post to your social media or save this post in your device. Worcester, bosch group, cotswold way, warndon, worcester wr4 9sw. Worcester, bosch group cannot be held responsible for costs incurred by persons not deemed to be competent. These connections are denoted as follows: Assortment of boiler wiring diagram. Experiencing problems with your worcester bosch boiler? Boiler wiring diagram air pressure switch white grey brown overheat thermostat orange black temperature sensor gas valve earth pump neutral installer connections permanent neutral permanent live. For further information, or for technical support The majority of the time, your worcester bosch boiler will shut down or display a unique fault code or an error. 28 wiring diagram (example is showing with worcester controls) t1 trv lsv trv lsv t4 t3 safety valve system boiler connections pre wired link 230v in fr fs lr lr 230v worcester wr4 9sw.
We have put together a simple video which will showcase how to connect both worcester and third party controls with our greenstar gas boilers. Worcester bosch offers different types of controls for its combi and system boilers. Click on the image to enlarge, and then save it to your computer by right clicking on the image. Worcester bosch programmable room stats allow you to set different room temperatures for different times of increased efficiency from smart conversations between boiler and control. Instruction manuals for worcester bosch boiler.
Wiring A Honeywell Thermostat To A Worcester Boiler Moneysavingexpert Forum from i.imgur.com Worcester bosch instruction manual worcester bosch 24cdi wiring diagram. View and download bosch worcester 14/19cbi installation and servicing instructions online. Worcester bosch offers different types of controls for its combi and system boilers. Call an experienced worcester bosch engineer. If you have a faulty worcester bosch greenstar boiler, follow my tips above for solving some of the most common faults these boilers experience. Click on the manual to open it. The problem i have is the two seem to be conflicting against each other, the only way to. Cabling might have poor contact breaks and pinching or the plug and wiring of the burner control unit needs checking, also check the operating.
28 wiring diagram (example is showing with worcester controls) t1 trv lsv trv lsv t4 t3 safety valve system boiler connections pre wired link 230v in fr fs lr lr 230v worcester wr4 9sw.
L l = live n = neutral n e e = earth. These connections are denoted as follows: Worcester bosch are the uk market leader in domestic boilers, recipients of which? Download our wiring diagrams for our complete range of bosch controls and modules. Functions and features according to opentherm.eu. Worcester, bosch group, cotswold way, warndon, worcester wr4 9sw. Worcester bosch instruction manual worcester bosch 24cdi wiring diagram. Shown below are boiler manuals. 28 wiring diagram (example is showing with worcester controls) t1 trv lsv trv lsv t4 t3 safety valve system boiler connections pre wired link 230v in fr fs lr lr 230v worcester wr4 9sw. Clean condensation trap and check electrode assembly. Click on the image to enlarge, and then save it to your computer by right clicking on the image. Wiring is not necessary as. Cabling might have poor contact breaks and pinching or the plug and wiring of the burner control unit needs checking, also check the operating.
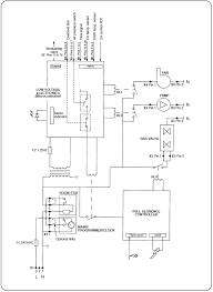
Worcester wiring guide greenstar gas fired boilers page 15 greenstar ri regular cascaded boilers with low loss header note a pump must be wired to each boiler for pump over run to dissipate heat from within the boiler. Functions and features according to opentherm.eu. Boiler wiring diagram air pressure switch white grey brown overheat thermostat orange black temperature sensor gas valve earth pump neutral installer connections permanent neutral permanent live. Click on the manual to open it. Worcester, bosch group, cotswold way, warndon, worcester wr4 9sw.
Wiring Diagrams Worcester Bosch from www.worcester-bosch.co.uk These connections are denoted as follows: Instructions for worcester ejsch &reełºśtar 30, ciºłº ci worcester bosch 24i rsf user manual boiler worcester greenstar worcester bosch junior 24i. Check gas valve and wiring to gas valve. Worcester bosch error codes 2021. Wiring is not necessary as. Poor flame/lockout, pcb's can fail meaning fan stops suddenly when in operation, flames then baffle momentarily and appliance locks out. Worcester bosch instruction manual worcester bosch 24cdi wiring diagram. Combi boilers system boilers regular boilers.
Worcester bosch are the uk market leader in domestic boilers, recipients of which?
Hi, i have had a new worcester bosch heatslave 18/25 combi boiler fitted and the plumber has used a twin channel digital plug in programmer and a honeywell cm927 wireless programmable room thermostat. Choose your worcester bosch boiler model the burner control unit kim (boiler identification module) has an error. These are wired in series and cut power to gas valve. User instructions & customer care guide this. 28 wiring diagram (example is showing with worcester controls) t1 trv lsv trv lsv t4 t3 safety valve system boiler connections pre wired link 230v in fr fs lr lr 230v worcester wr4 9sw. Worcester bosch are the uk market leader in domestic boilers, recipients of which? Call an experienced worcester bosch engineer. Boiler wiring diagram air pressure switch white grey brown overheat thermostat orange black temperature sensor gas valve earth pump neutral installer connections permanent neutral permanent live. Experiencing problems with your worcester bosch boiler? Download our wiring diagrams for our complete range of bosch controls and modules. Worcester combi boiler wiring diagram bosch boilers greenstar 24i junior pdf worcester. Assortment of boiler wiring diagram. Shown below are boiler manuals.